
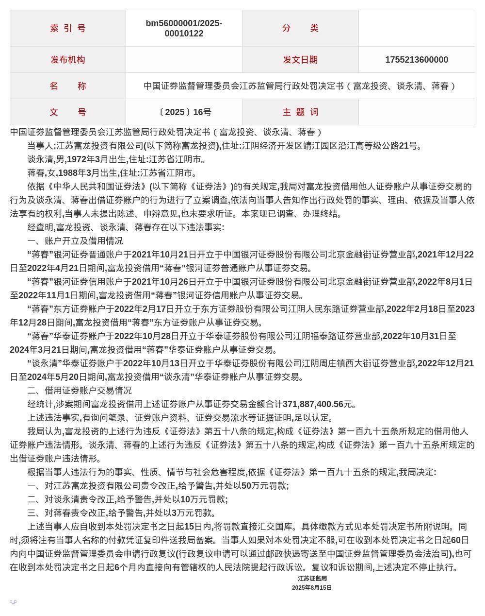
蓝鲸新闻12月1日讯君润宜保,近日,江苏证监局发布了行政处罚决定书,剑指江苏富龙投资有限公司、谈永清、蒋春。
决定书显示,富龙投资、谈永清、蒋春存在以下违法事实:富龙投资借用他人证券账户从事证券交易,谈永清、蒋春出借证券账户。涉案期间富龙投资借用上述证券账户从事证券交易金额合计371,887,400.56元。上述行为违反了《证券法》的相关规定。
针对以上问题,江苏证监局决定:对富龙投资责令改正,给予警告,并处以50万元罚款;对谈永清责令改正,给予警告,并处以10万元罚款;对蒋春责令改正,给予警告,并处以3万元罚款。
举报/反馈
英赫优配提示:文章来自网络,不代表本站观点。